Top Page Index About Link Mail Form このページの応用機器製作します

50MHz QRPp AMトランシーバーキット KTR-10 / JR0DBK


2024.5.6
→【500mW出力】50MHz QRPp AMトランシーバーキット KTR-12
→【NFB付き終段FETゲート変調】50MHz AM QRPpトランシーバー DTR-24

→概要
→作り方等はこちらから
→キットを確実に完成させる為に
→ミキサー基板についてはこちら
→KTR-10に BFO回路を追加して SSB受信する

2024年以降の配布について

こちらをご覧ください。

ファームウェアの更新

TXENピンの初期化を忘れていたのでファームウェアを更新しました。→KTR-10 ファームウェア

JARD測定器室での測定結果

2024.3.9

KTR-10 JARD測定器室での測定結果を公開しました。わたしではなくて JH0FJG 岡村OMが作成・測定されたものです。参考にどうぞ。

送信→受信のタイムラグ対策

2023.9.16

実際に QSOしてみると、送信から受信に戻る際、少しタイムラグがあるようです。受信基板の R2は AGCの時定数を決めるものだと思いますが、100kΩでは大きすぎて 22kΩでいいようです。ちなみにデータシートのサンプル回路では 20kΩになっています。

2次配布のご案内

2024年以降はこちらをご覧ください。

2023.9.8

わたし JR0DBK 川上による KTR-10 50MHz AMトランシーバーキットは基板とその上の全て部品の「フルキット」として配布しました。意外に好評でハムフェアまでご足労いただいたのに入手できなかった方が数名おられました。誠に申し訳ありません。

それで2次配布を行うことにしましたが、今回はフルキットではなく、表面実装部品実装済みの基板と入手が面倒なごく一部の部品のみの「セミキット」としたい思います。大半の部品はこちらのリストを参考に製作者自身で揃えていただく必要があります。ほとんどは秋月で購入できるとおもいますが、お手数をおかけします。

セミキットとしたのは当方の作業負担が大きいのが理由ですが、扱う金額が大きくなりすぎると税務処理を求められかねないというのもあります。「有志による実費配布」の範囲内であればいいでしょうが、通信販売扱いされると困ります。総額が 20万円以上になるとヤバそう。

配布物は以下の内容になります。

以上を送料込みで 3,000円で実費配布致します。(2024.1.4追記。価格改定しました。)こちらのメールフォームに件名「KTR-10 希望」とお書きのうえ、お問い合わせください。

なお、1次配布では秋月の Arduino互換基板を使っていましたが、在庫切れになってしまったのでコントロール・PLL基板は ATmega328p単体を使う基板(CN-03)に変更されています。プログラム変更を少々行って動作は同じになるようにしてあります。

1次配布分の完売御礼と今後の対応

2023.8.20

おかげ様でハムフェアは無事終了しました。KTR-10キットをご購入いただいた方、どうもありがとうございました。その一方で予定数が早々に売り切れてしまい、購入できなかった方がいらっしゃいました。誠に申し訳ありませんでした。

それで、完全キットだとこちらの負担が多すぎて対応が難しいので、表面実装部品を実装済みの基板と入手が面倒な部品、スケッチ書き込み済みの Arduino互換基板のセットを実費配布するという形にしたいと考えています。この場合、集める部品の数は多いものの、ほぼ秋月のみで部品を購入して揃えることができるようになると思います。

部品を揃えやすいように分類した部品表を後日公開したいと思います。

手間が増えてしまって申し訳ありませんがよろしくお願い致します。

2023.8.24

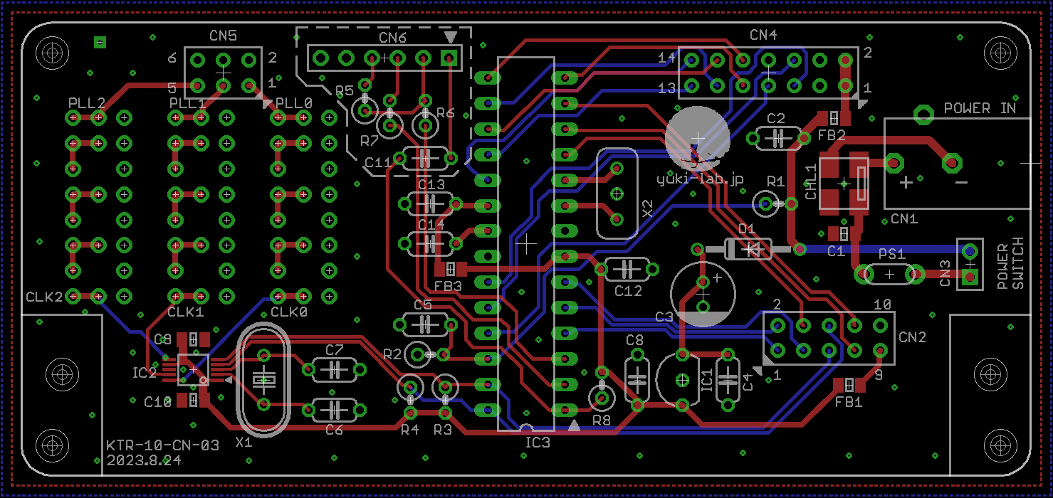
なんと、コントローラー・PLL基板で使っている AE-ATMEGA-328 MINIが秋月で在庫切れになってしまいました。2次配布用に急遽、ATmega328p単体を使った基板を製作することにします。元々コストダウン版として考えていたものですが、前倒しで製作することにします。

次回配布時のコントローラー・PLL基板はこのように ATmega328pを使ったものにします。Arduino互換は維持しますが、電源電圧が 3.3Vになったり ADC7が無いなど、全く同じではないのでスケッチ(プログラム)で小細工して旧基板とソースコード共用できるようにする予定です。

基板の外形、穴位置、コネクタやその位置、ピン配置等は旧基板と共通です(CN6を除く)。KTR-10を組むうえでは問題ありませんが、MCUの電源が 5Vから 3.3Vに変更されるので GPIO電圧も 3.3V動作となります。

この基板の製作・動作確認を行うため、2次配布は9月末頃になる予定です。少々お待ちください。

購入方法

2024.1.4追記。ここの内容は昨年の情報です。2024年以降はこちらをご覧ください。

JR0DBK 川上幸男による 50MHz AM QRPpトランシーバーキットです。ほぼ実費にて配布致します。少々の手数料が価格に入ってはいますが、それらは全てハムフェア出展費に消えますのでよしなに。

ハムフェア2023会場にて販売致します。「C-03 はろはろNET」までお越しください。

価格:

なお、ハムフェアに行けないなど、通信販売をご希望の方は送料 500円追加で承ります。こちらのメールフォームに件名「KTR-10 希望」とお書きのうえ、お問い合わせください。

初回9〜10セットを用意する予定です。不足することはないだろうと思っていますが。

2023.8.20追記。ハムフェア終了しました。しっかり不足してしまいました。誠に申し訳ありません。

作り方・免許申請・パネル操作説明・その他

→キットを確実に完成させる為に

→セミキット購入用の部品表

→コントロール・PLL基板の作り方(CN-02 秋月互換基板使用版)
→コントロール・PLL基板の作り方(CN-03 ATmega328p使用版)
→パネル基板の作り方
→受信基板の作り方
→送信基板の作り方

→送信基板調整方法

→KTR-10で免許の電子申請(追加保証認定)

→KTR-10 パネル操作説明

→KTR-10 受信回路をダブルスーパー化(ミキサー基板の作り方)
→KTR-10に BFO回路を追加して SSB受信する

→KTR-10 ファームウェア

→KTR-10 JARD測定器室での測定結果

概要

50MHz AM QRPpトランシーバーのキットです。画像はケースを作って収めてみたところです。販売するのは画像の基板のキットです。PLL制御でそれなりに実用的なトランシーバーを目指しました。そのかわりキットとしては少々難易度が高いかもしれません。

キットは

の4枚構成です。それぞれ個別販売も予定しています。コントロール・PLL基板と制御パネル基板だけ使い、アナログ回路部分を自作してオリジナルのトランシーバーを作る、なども可能だと思います。

基板のみで動作テストしている図。

パネル基板。16桁x2行バックライト付き液晶とロータリーエンコーダ、タクトスイッチ4つだけでシンプル。

→KTR-10 パネル基板回路図(PDF)

パネル基板の裏面。抵抗・コンデンサ類はこちらに実装します。

コントロール・PLL基板。PLLは Si5351Aを使用。Si5351Aは矩形波出力なので LPFや ATTを実装しやすいようなユニバーサル部分を用意しました。画像では 50MHz AM用の受信用及び送信用の回路部品を実装してあります。

Si5351A等、表面実装部品は実装済みで販売する予定です。

→KTR-10 コントロール・PLL基板回路図(PDF)

コントロール・PLL基板の裏面。パネル基板と L字型に組み合わせる場合はコネクタはこちらに実装します。

コントロール・PLL基板とパネル基板を組み合わせたところ。これだけでもシグナルジェネレータとして使えると思います。

制御には Arduino互換の秋月の AE-ATMEGA-328 MINIを使用しています。50MHz AMトランシーバー用の制御コード・ソースコードを公開予定です。Arduinoなのでプログラムの改造も容易かと思います。

現行バージョンは秋月の基板を使わず、DIPの ATmega328pを使うものになっています。旧版とソースコードは共通にしてあり、Arduino IDEで書き換え可能です。

50MHz AM受信基板。MJM2552Vのシングルスーパーです。たったこれだけですが感度はいいと思います。選択度はセラミックフィルタ次第。MC34119のスピーカーアンプも搭載しています。NJM2552Vの RSSI出力と MC34119のミュート機能を使ってオートスケルチ機能を実現しています。

NJM2552Vと IC2(電源レギュレータ)は実装済みで配布予定。

→KTR-10 受信基板回路図(PDF)

50MHz AM送信基板。NFB付きベース変調で出力 100mW。トランジスタはBFQ19S x2です。出力は小さいですが、調整すればスプリアス規制は楽々クリアできます。調整にはサイン波が出せるシグナルジェネレータとオシロスコープが必要となります。もちろん、実際に ON AIRするのであれば免許の申請をしてください。

LPF付きのマイクアンプ回路と PTT検出回路を搭載しています。各メーカーの2線式 PTTマイクが使えます。

→KTR-10 送信基板回路図(PDF)

変調波形。右側は実際の音声を入力した時のもの。

tinySAによるスプリアスの観測。20dB以上マージンがあります。

RTL-SDRで帯域外領域の確認。右側は 1kHzで変調した時の様子。こちらも問題ありません。

送信回路の変調具合の確認にはオシロスコープが必須です。50MHzを測るので 200MHz以上のオシロスコープを使うのが定石なのですが、高価なのでお持ちでない方も多いでしょう。オーディオ帯のオシロスコープで波形を確認する為に自作のダミーロードに検波回路を追加して測っている様子です。

サイン波の下の部分が欠けていますが、これは検波回路のダイオードの Vfによるものです。

→検波回路付きダミーロード回路図

→KTR-10 JARD測定器室での測定結果

キット完成時の仕様

名称50MHz AMトランシーバー KTR-10
周波数受信:50.000MHz 〜 54.000MHz(AM)
送信:50.003MHz 〜 53.997MHz(AM)
送信出力:100mW / 12V
終段トランジスタ:BFQ19S x 2個
電波形式:AM(A3E)
変調方式:NFB付きベース変調(終段ベース変調)
受信 受信方式:シングルスーパーヘテロダイン
中間周波数:455kHz
使用IC:NJM2552V
制御MCU : ATmega328(Arduino互換)
PLL : Si5351A
電源12V 300mA
外形寸法・重量W132mm x D140mm x H45mm(突起物を除く)
重量:315g

開発中!

開発中の様子は↓こちらをご覧ください。
【開発中!】50MHz QRPp AMトランシーバーキット KTR-10

ケースに入れてみた

KTR-10をケースに収めたところ。

今のところケース部品の販売予定はありません。製作者自身が業者に依頼してアクリルをレーザーカット加工してもらうことになります。図面はこちら。

→KTR-10 レーザーカット加工図面(PDF)
→KTR-10 レーザーカット加工図面・ミキサー基板対応(PDF)

レーザーカットの切りしろを見込んだ図面になっています。2mm厚のアクリル板を使うことが前提になっています。色はお好きなものでかまいませんが、つや消しの黒(黒マット)が無難だと思います。

アクリル板の他、必要な部品等。


名称等個数備考
5mm オスメススペーサー14個必ず 5mmを使う
M3 ナット14個
M3 ネジ14個
SMAコネクタ(メス)1セット固定用の M2ネジ・ナットも必要
SMAコネクタ(オス)1セット配線用の 1.5D-2Vも必要
3.5mm 4極ミニジャック1セットマイクコネクタとして使用
配線材も必要
3.5mm ステレオミニジャック1セットヘッドフォンコネクタとして使用
配線材と電解コンデンサやスピーカーとのコネクタ等も必要
配線図は受信基板の外部配線図にあります
ラグ板などを使うといいかも
スイッチ付きボリューム A10kΩ1セット2連である必要はないが秋月には2連しかないので
スイッチ付きのAカーブ、10〜50kΩ
ツマミも必要
Φ50mm スピーカー1セット配線材やコネクタ等も必要
ゴム足6個底面にナットがくるので5mm以上の高さが必要
板が薄く、面積があるので6個以上つけた方が無難
アクリル接着剤
ホットボンドスピーカーや配線の固定に使用
結束バンド等必要に応じて
マスキングテープ必須だと思います


反対側から。

背面。アンテナコネクタ(SMA)があります。

DTR-23と並べたところ。作りやすくする為に二周りほど大きくなっています。

内部。販売するのはこの中の基板だけとなります。ケース周りやスピーカー、コネクタ類、配線材などはご用意ください。

内部その2。

内部その3。

ケース加工中。アクリル接着剤は流れやすく、隙間からはみ出て余計な所を溶かしてしまうことがよくあります。マスキングテープをしっかり貼り付けてから接着します。

うちで使ってる「マスキングテープ」は厳密には「シーリングテープ」です。「ガラス廻りの目地にシーリング材を充てんする際のマスキングテープ」とあります。ホームセンターの塗装や接着剤関係の所で 118円で売ってました。

2023.10.20 現在の状態。BFO回路を追加したのでツマミが増えています。12V出力可能なモバイルバッテリーで動かしている図。


Indexへもどる