Top Page Index About Link Mail Form このページの応用機器製作します

NS73Mで FMトランスミッタ自作


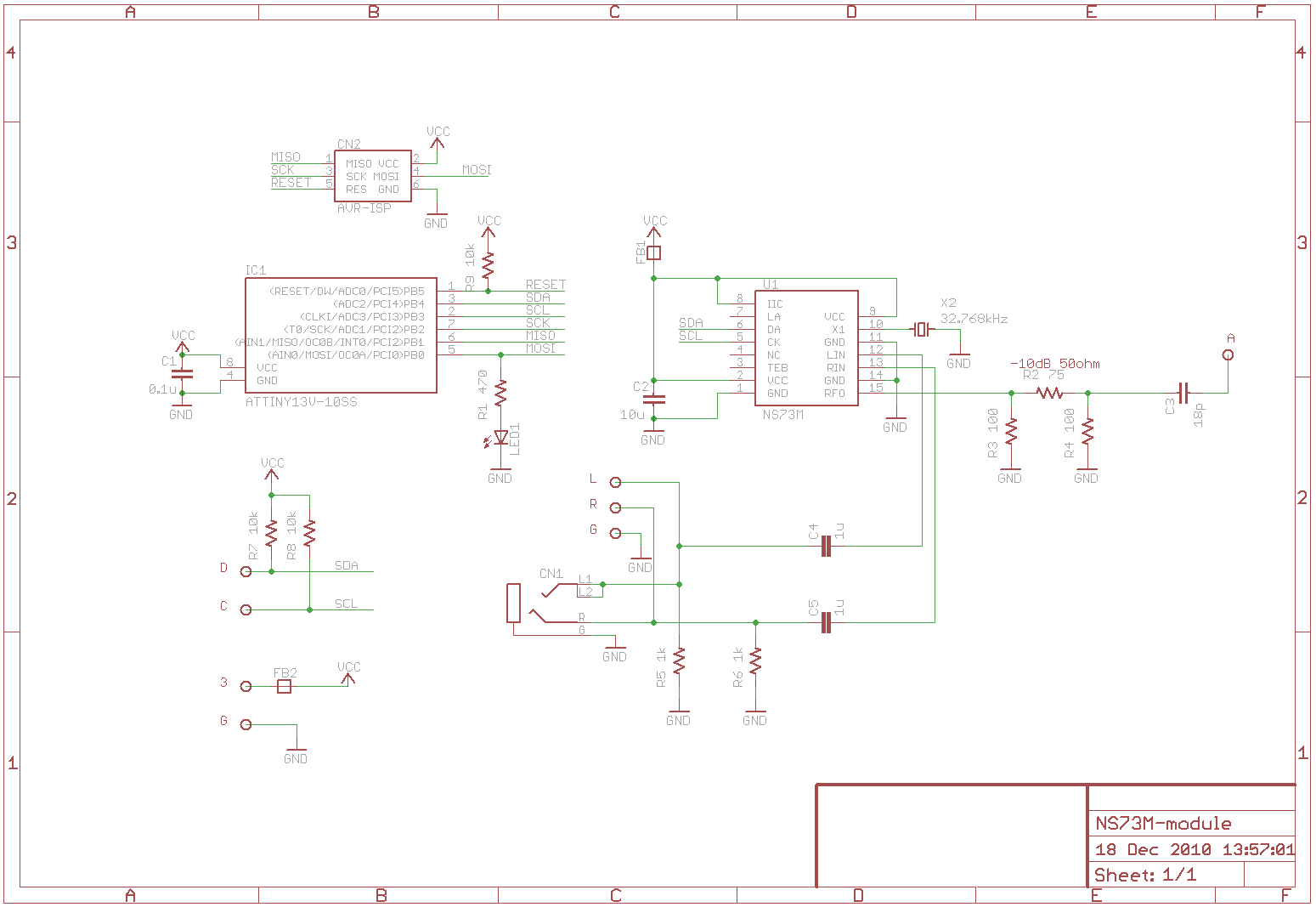
NS73Mを使った FMトランスミッタ  以前買って放置していた NS73Mでごく普通に FMトランスミッタを作ってみました。コントローラとして ATtiny13Vを使っていますが、最初に NS73Mを設定した後は何もすることが無いので、動作中は完全に停止した状態にしてます。

NS73Mを使った FMトランスミッタ・斜めから見た図  NS73Mは出力レベル設定が3段階あって、0.5/1/2mW出力ということになっています。しかしこの出力は 0.5mW設定でも日本の電波法では強すぎるように思います。ごく短いアンテナ(数cm程度)でも危ないかも。アッテネータが必要かもしれません。

NS73Mを使った FMトランスミッタ・回路部分クローズアップ  NS73Mの DFNチップの物を手ハンダしています。チップを裏返して基板に両面テープで貼り付け、ホルマル線で配線しています。このあたりはクーガ2200型 FMラジオと同様。

 ストロベリー・リナックスで基板に実装済みのモジュールが売られていますので、ハンダづけに自身の無い人はそちらを使った方がいいでしょう。

NS73Mを使った FMトランスミッタと MP3プレーヤー BK-1基板  MP3プレーヤー BK-1基板を音源に送信しているの図。NS73Mの公称動作電圧は 2.7〜3.6Vですが、うちで実験してみたところ 2.1V程度でも動作しました。Ni-MH電池2本でも大丈夫でしょう。エネループなら動作電圧が 1.25Vと少し高いから 2.5Vになりますし。

NS73Mを使った FMトランスミッタ・アッテネータを追加  出力が強すぎるのと 50Ωマッチングの為に -10dBのアッテネータを入れました。測定器が無いので正確なところはわかりませんが、スプリアスが減ってきれいな電波が出ているように思います。アッテネータは回路図では 72Ω/96Ωとなっていますが、実際は 71.5Ω(ヤフオクで落としたジャンクの中にたまたまあった)と 100Ωを使っています。それほど厳密である必要は無いので、普通は 75 or 68Ω/100Ωを使えばいいと思います。

 →回路図
 →ソース、Intel HEX(2008.8.7)
 →ソース、Intel HEX(2008.8.5)

 ATtiny13Vの EEPROMのアドレス 1, 2で発振周波数を変更できます。例えば周波数 89.4MHzの場合は 8940を 16進数にして 22ECh、1番地に ECh、2番地に 22hを書き込みます。なお、レジスタの設定に手抜き(レジスタ R8の CEX=Band3 に固定)をしてあるので 90MHz以上は動作が安定しないかもしれません。低い方を実験してみたところ、うちの場合は 85MHz程度までは動作するようです。(公称最低周波数は 87.5MHz)

 NS73Mのデータシートはわたしの知る限り 2006/01/06版と 2006/05/16版がネットにあったんですけど、新しい 2006/05/16版ではなぜか R2:PL(TX power level)の 0.5mW設定の記述が無くなってますね。使わない方がいいのだろうか?


NS73Mを使った FMトランスミッタ・復活版  1年ほど前に作っておきながら、うまく動かなかったのでそのまま放置していた FMトランスミッタ。なにせハンダづけが極めて難しい BGA(裏返して手作業ボンディングしてる)だったから、動かなかったのでくじけてあきらめてしまっていたのだ。

 今回、上記のソフトウェアで動くことが確認できたのでこちらに移植してみたらあっさりと動作した。ハンダづけじゃなくてソフトウェアがまずかったらしい。ちなみにこちらは I2Cじゃなくて 3線シリアルでコントロールしている。なので参考にソースを置いておきます。回路図はピンアサインが違うだけで上記のとほとんど同じなので省略。あ、こちらのにもアッテネータを追加してあります。

 →3線シリアル版ソース、Intel HEX(2008.8.8)


基板を作って電池BOXに収めてみた

2010.12.18

NS73Mトランスミッタ回路を電池BBOXに収めた  P板.comで一日限り八千円コースをやっていたので、他の基板のついでに NS73M FMトランスミッタ基板を作り、スイッチ付き単三電池BOXに収めてみました。

内部  内部。きっちり収まってます。

基板  基板。アンテナとの接続はリン青銅板を切って作った接点で、LEDの光はアクリル棒で表側に誘導してます。

 オーディオ入力のコンデンサ(C4, C5)にセラミックコンデンサをつけてますが、後でフィルムコンデンサを入手して付け替える予定。

 →回路図
 →ファームウェアソース