Top Page Index About Link Mail Form

新・タイムスリップグリコのクーガ7にラジオを組み込む!

→パワーアップ編へ

はじめに

 江崎グリコからタイムスリップグリコという商品が出ています(2003年4月)。いわゆるオマケ付きのグリコキャラメルなんですが、このシリーズは一昔前の懐かしい品物やテレビのシーンをフィギュアとして再現したもので、造形はあの海洋堂がプロデュースしています。その為、大人が見てもチャチに見えないどころか、所有したくなる魅力を持っています。

タイムスリップグリコ・クーガ7  その第3弾には BCLラジオとしてナショナルのクーガ7が取り上げられています。幅、高さ約35mm、厚み約13mmの小さなそのフィギュアは実に精巧にできています。シンボルのジャイロアンテナは引き上げて回すとカチカチ音がします。ロッドアンテナもひっぱると伸びます。ボリュームとバンド切り替えスイッチも回ります。このサイズなので虫眼鏡を使わないと読めないにもかかわらず文字はしっかり入っており、裏面には「中波放送(MW)を聴く場合、希望の周波数同調した後、メーターの振れが最もよく振れる位置まで上のアンテナをまわしてください。」とちゃんと書いてあります。脱帽です。

 そんな海洋堂のいい仕事に敬意を表すべく、電気屋のわたしとしてはその中にラジオを組み込んで本物のラジオにしようと思い立ちました。とはいえ、この小さなボディ、はたしてうまくいくか?

中をのぞいてみる

クーガ7の三枚おろし  まずは三枚おろしにしてみました。このフィギュアは組み立て済みで接着剤で固定してあります。基本的に左上と右下のダボで止まってるのですが、そこや他の部分にも接着剤がついていたので少しづつコリコリとカッターで切っていくハメになってしまいました。おかげでロッドアンテナのホルダー部分に傷がついてしまいました。
ジャイロアンテナのギミック  ジャイロアンテナのギミックのクローズアップです。アンテナの軸にギアがついてます。これと右側のベロが軽く接触してて、回す度にカリカリ音がします。芸が細かい。
部品との大きさの比較  部品と大きさを比較してみました。3本足が今回の主役の LMF501Tです。右上の LM386Nは今回は使いませんし、ボタン電池も実際は LR41を使いました。ジャイロアンテナのギミックがかなり場所を占めている為、組み込む際に邪魔になりそうです。このサイズですので通常のスピーカーはサイズ的にも電力的にも使えないので圧電スピーカー(圧電サウンダ)を入れることにします。それでも厚みが足りなくなりますので、三枚おろしの中骨の部分は右側の部分を残して切り取ってしまいます。また、ダボも意味を成しませんのでニッパで切り取って場所を確保します。

回路のテスト

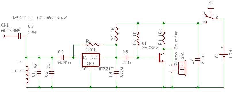
ブレッドボード上のテスト  まずはブレッドボード上で回路をテストしてみます。回路は基本的に LMF501Tを使ったものですが、バーアンテナやバリコンが使えませんので固定インダクタと普通のセラミックコンデンサを使ってローカル局固定にしてしまいます。BSN長岡放送局(1062kHz)に合わせる為に 330μHのコイルと 68pFのコンデンサを使うと 1/(2π*SQRT(330*10-6*68*10-12))=1,062,450 となり、ちょうどいいみたいですが、実際には部品の誤差がある(通常、数%程度)わけですのでこうはうまくいかないでしょう。しかし、実験してわかったのですが、この部品の場合はが小さいせいか、かなり受信周波数の幅が広くなるのでこれでもかまわないようです。ただし、東京のように大出力局がひしめいているような環境ではそれらが混信するのではないかと思われます。

 これで確かに放送は聴けるのですが、音はかなり小さめです。元々クリスタルイヤホン向けの回路ですからしかたありません。もう一回り大きな圧電サウンダならマシなのですが、このサイズの圧電サウンダでは高音しかでませんし。これが不安材料だったのですが…。

組み立て

組み立てその1  途中経過は写真を撮っていない為、いきなりですが配線済みの中身です。部品が数点ですし、狭いので空中配線してしまいます。フィギュアの前面パネルの裏側は余分な接着剤などをカッターでこそげとります。本物のスピーカーにあたる部分の中央は圧電サウンダの音を外に出す為に 0.8mmの細いドリルで穴を開けます。この程度であれば概観に全く影響を与えません。その裏側の位置に圧電サウンダの素子を接着剤で貼り付けますが、中央部分は振動できるようにフィギュア前面パネルを少し削っておきます。

組み立てその2  ボタン電池は LR41を使いました。細い被服線の先端を剥き、電池の表と裏に接触させた状態で熱収縮チューブをかぶせ、熱を加えて収縮させて自家製シール電池を作ります。

 圧電サウンダはケース入りのままでは入りませんので分解して素子部分を取り出します。金色の板は真鍮板で、汗っぽい指で触ると錆びてしまいますので注意。

組み立てその3  鳴らしっぱなしだと、いくら消費電力が小さいとはいえ、電池交換が大変ですからスイッチをつけます。超小型のマイクロスイッチが手元にありましたのでそれを利用しました。この先端を少し曲げ、ジャイロアンテナのギアと接触させます。アンテナをひっぱるとスイッチが入るしくみです。なお、今回はジャイロアンテナのギミックのベロを切り取って左側につけかえたのですが、当たりが変わってしまってうまくカリカリ言わなくなってしまいました。そのままにしておいた方がよかったかもしれません。

組み立てその4 組み立てその5 LMF501の回路は標準的なものですが、同調に固定インダクタとセラミックコンデンサを使っています。そのため、1m程度のロングワイヤーアンテナが必須となります。しかし、せっかくのフィギュアですから、使わない時はワイヤーアンテナは取り外しておきたいものです。そこで、手持ちの丸ピンソケットをバラしてアンテナコネクタにしてしまいます。  部品の左下隅の黒くて小さな丸いのがそれです。フィギュアの裏面に 0.8mmの小さな穴を開け、そこから先を剥いた被服線を差し込むとこのコネクタに刺さるようにします。0.8mmであれば、線を引き抜けばそれほど気にはなりません。

 ダボを切ってしまったので、フタを閉じるには両面テープを使います。

完成…かな?

組み立てその6  そんなわけで完成です。背面右下の穴にワイヤーアンテナを差し込み、ジャイロアンテナを引っ張るとスイッチが入って放送が聞ける…はずだったのですが、この圧電サウンダのサイズでは高音しか出ず、しかもそれがケースの中に納まっていますから、かなり小さな音しか出ません。耳に押し当てないと鳴っていることすらわからない状態です。うーん、さすがに無理があったかなあ。まあ、元々ウケ狙いだし。(^^;

次回は?

 さすがにラジオは無理っぽかったので、8ピンAVRで「てんぷら☆さんらいず」を鳴らして谷山浩子のオールナイトニッポン気分を味わおうかと思います。マイコンで曲を鳴らすならこの大きさの圧電サウンダでもちゃんと聞こえると思いますので。

2003.4.28


パワーアップ編

トランジスタを追加した中身  その後、トランジスタを一つ追加することで良い結果が得られました。回路図はこちらです。これにより、大音量で鳴らしているヘッドホンを離れて聞くくらいの音が出るようになりました。

 最初、現品.comから購入したケータイ用と思われる直径約12mmの超小型スピーカーを鳴らそうと思ったのですが、トランジスタを追加してもたいして大きな音は出ませんでした。直径5cmくらいの普通のスピーカーならちゃんと鳴るのですが、さすがに小さいので効率が悪いようです。それならと、スピーカーの代わりに圧電サウンダをつないだところ、比較的大きな音が出たのでこれでいくことにしました。

2003.5.2